贴吧
2020年中
看贴
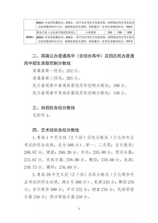
2020青岛中考分数线公布!二中普通班324.5分、五十八中普通班318分
(楼主)
找学校
2020-08-13 11:56:46
2020青岛中考分数线公布
找学校
2020-08-13 17:46:10
更多中考资讯请关注“职教网在线”
公众号
回复本楼
赞 0
回复贴子
置顶推荐
保定市莲池区第二职教中心有计算机专业吗?
0
潍坊市技师学院为您搭建成功舞台
0
燕京理工学院2023年单招招生简章
0
河北资源环境职业技术学院 (原河北地质职工大学) 2023年单独考试招生简章
0
石家庄幼儿教育中等专业学校学前教育专业设有哪些课程?
0
在石家庄北方汽修学校学习有什么就业保障?
0
河北高职单招二类考试内容及形式
0
邯郸哪里有好的平面设计培训学校?
0
2023年河北省高职单招考试报名流程
0
单招毕业后好找工作吗?
2
“低进高出 高进优出”——创元圆你大学梦
0
疫情期间怎么招生?看线上招生如何助力院校摆脱困境!
0
版块大类
公务员考试
单招
招生资讯
高考
中考
河北技校网..
山东职教网..
其他技校网..
院校动态贴吧
全民抗疫
商家贴吧
本站公告
唐山技校网..
陕西技校网..
唐山森泰教育
厌学
职业教育
美容化妆学校
河北省基础..
职业技能培训
网络招生直..
河南技校网
常用职业教..
职教问答
立即发表贴子
导航
我的
订单
微博
分享
发贴